您所在的位置:首页 > 个人服务 > 投资理财 > 保险 > 互联网保险信息披露与客户服务专栏 > 互联网保险产品资讯

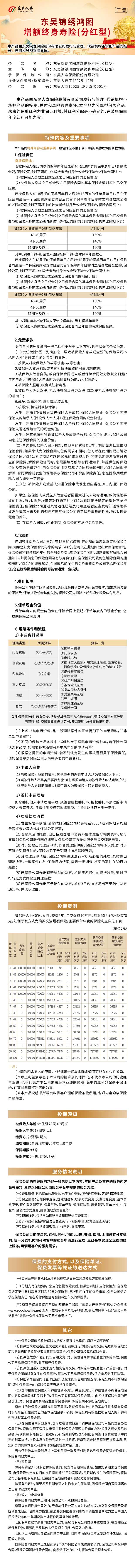
东吴锦绣鸿图增额终身寿险(分红型)

2025-03-27


手机银行下载

手机银行APP下载

微信公众号

邮储银行微信公众号

免责声明

根据证监会《证券期货经营机构私募资产管理业务管理办法》规定,证券期货经营机构资产管理计划的合格投资者应为具备相应风险识别能力和承担能力,且符合家庭金融资产不低于500万元、金融净资产不低于300万元或最近三年本人年均收入不低于40万元的个人。您是否确认本人符合合格投资者的认定?

确认
取消